近日,研修生院为研修生开展首期通识教育系列课程,聚焦研修生“双师”能力成长需求,系统涵盖通识教育、马克思主义基本原理、科研方法论、现代教育技术应用四大核心内容,助力研修生快速适应跨领域研究与实践岗位,为其成长为应用型、职业型创业者筑牢思想根基、夯实能力基础。研修生院邀请通识教育学院副院长张洪岩、马克思主义学院教师邵奇、科研处教师宋庆永担任主讲教师,为全体研修生带来内容丰富、思想深刻的专题授课。 ...
为持续深化学生管理工作实效,夯实辅导员带班育人能力,进一步完善学校育人体系,推动学生工作提质增效,2月27日,学校在二号教学区2508会议室组织开展2025-2026学年第二学期副书记说管理、辅导员说带班活动。学校党委副书记、纪委书记、副校长陈景鑫担任特约评委出席活动,各学院院长,学生工作处处长、副处长,各学院党委副书记、辅导员,学生工作处全体成员参加。2月27日上午,学校组织各学院党委副书记开展2025-2026学年第...
2月27日,附属白渔泡医院副院长牛伟盼、总护士长洪青青一行来校,副校长张静,医学院院长孙强、教学副院长郭玲玲,护理学(专升本)专业长苏森森及相关骨干教师参加座谈。双方围绕护理学(专升本)专业学生临床实践、深化“校外课堂”合作模式等事宜进行深入交流。座谈会上,牛伟盼介绍了该院近年来的发展态势及临床护理岗位的人才需求。他表示,随着医院服务能力的持续提升,对高素质护理人才的需求日益增长,期待通过与学校的...
为保障2026年春季学期顺利开学,全力筑牢安全防线,2月27日,由学校党委副书记、纪委书记、副校长陈景鑫,副校长白雪带队,学生工作处、保卫处、总务处等相关部门负责人组成联合检查组,深入校内各学生公寓、教学区、食堂等重点区域开展开学前安全大检查。检查组先后深入三味餐厅、人才二公寓、知甘堂、三公寓等重点区域,针对消防安全、水电安全、食品安全、燃气安全、房屋建筑安全及开学前准备工作等进行了检查。在三味餐厅,...
2月26日,总务处食品卫生监察科在图书馆201室召开餐饮从业人员岗前培训会。培训内容围绕校园餐饮文化、学校发展规划、食品安全要求等方面开展,并现场考核学习成果。副校长白雪首先以“办人民满意的教育”为题,从物质文化、精神文化、制度文化及餐饮文化层面详细地解读了学校的校园餐饮文化,并通过对2025年工作回顾,要求业主们在服务中持续自我提升,将文化内化于心、外化于行,让优秀成为习惯,在校园营造努力向上的良好氛...
为深入贯彻落实省教育厅关于岁末年初校园安全工作的决策部署,强化校际安全管理经验交流,2月25日,由学校保卫处处长成超一行3人组成的检查组,受省教育厅委托赴黑龙江交通职业技术学院开展校园安全专项检查。检查过程中,检查组紧扣消防安全、校舍及设施安全、食品及饮用水安全、实验室及危险物品安全、校园安全防范及治安管理五大重点领域,先后深入黑龙江交通职业技术学院教学楼、学生宿舍、食堂、实验室、实训基地、消控室...
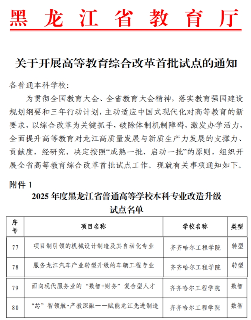
近日,省教育厅公布《关于开展高等教育综合改革首批试点的通知》,学校申报的4项本科专业改造升级试点成功获批。这一佳绩充分彰显了学校在本科教育教学改革以及产教融合发展领域的显著成效,更是学校积极推进内涵建设、服务龙江区域发展所取得的重要突破。 此次获批的2025年度黑龙江省普通高等学校本科专业改造升级试点共4项,具体涵盖:“项目制引领的机械设计制造及其自动化专业”试点,“服务龙江汽车产业转型升级的车辆...
为深入了解学生在实习期间的学习、工作与生活情况,2月6日下午,党委副书记、纪委书记、副校长陈景鑫,学生工作处处长王丽萍,副处长孙晓芳、郭慧莹,团委书记高士涵及各学院辅导员代表深入产教融合基地,开展留校学生慰问活动,为实习学子送去关怀与温暖。 陈景鑫与实习学生开展面对面亲切交流,详细询问同学们的实习情况与业务掌握程度,并对同学们提出殷切期望,希望大家以本次产教融合基地场馆实习为契机,在实践锻炼中积...
新春将至,安全为要。为切实筑牢学校安全防线,保障节日期间校园安全稳定,2月6日,由学校党委书记郭伟东,党委副书记、纪委书记、副校长陈景鑫,党委委员、副校长白雪,党委委员、副校长张静,副校长崔晓东带队,保卫处、教务处、学生工作处等相关部门负责人组成联合检查组,深入校内实验实训场所、教学区、学生公寓等重点区域开展节前安全专项检查。郭伟东一行先后深入三机床厂、科技园大楼、三号教学区、北区学生公寓、游...
为深入贯彻落实齐齐哈尔市委人才办“英才归乡、筑梦鹤城”工作部署,引导青年学子在实践中锤炼本领、奉献家乡,寒假大学生返乡政务实习项目于近日顺利结束。本次实习共有8名优秀学生参加,由学校人事处统筹协调,分配至党委宣传统战部、财务处等6个职能部门进行岗位锻炼。 在为期三周的实习中,同学们立足岗位、勤勉实干,协助完成了校园宣传、经费核算等多项任务,将专业知识转化为实际工作能力,深化了对政务工作的认识。期间...